Instance Verification Kit (IVK)
spin lock @ [12792+24+/linux-3.19-rc1/drivers/usb/dwc2/core_intr.c]
Instance Signature: lock
|
The Matching Pair Graph:
|
|
Function Name
|
Control Flow Graph (CFG)
|
Events Flow Graph (EFG)
|
Source Correspondence
|
|
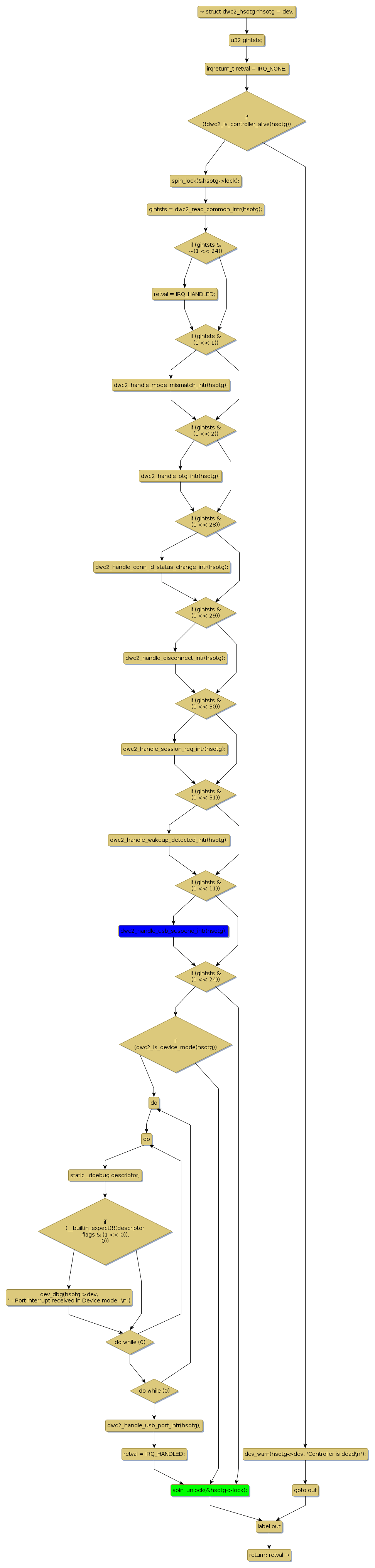
dwc2_handle_common_intr
|
|
|
[14167+23+/linux-3.19-rc1/drivers/usb/dwc2/core_intr.c]
|
|
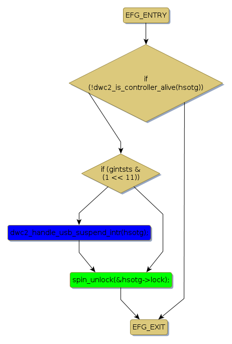
dwc2_handle_usb_suspend_intr
|
|
|
[12101+28+/linux-3.19-rc1/drivers/usb/dwc2/core_intr.c]
|